Упр.385 ГДЗ Алимов 10-11 класс (Алгебра)
Решение #1
Решение #2

Рассмотрим вариант решения задания из учебника Алимов, Колягин, Ткачёва 10 класс, Просвещение:
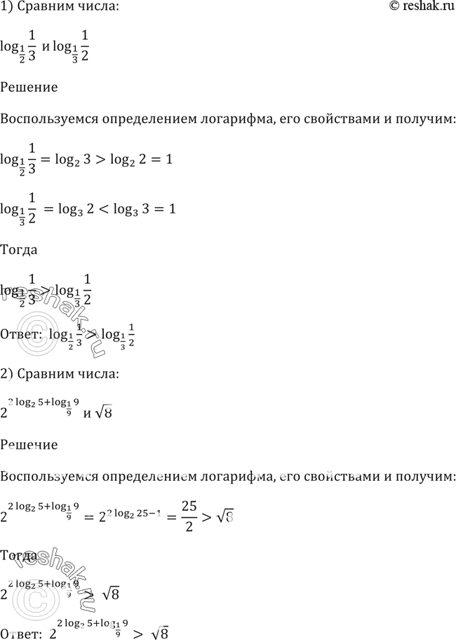
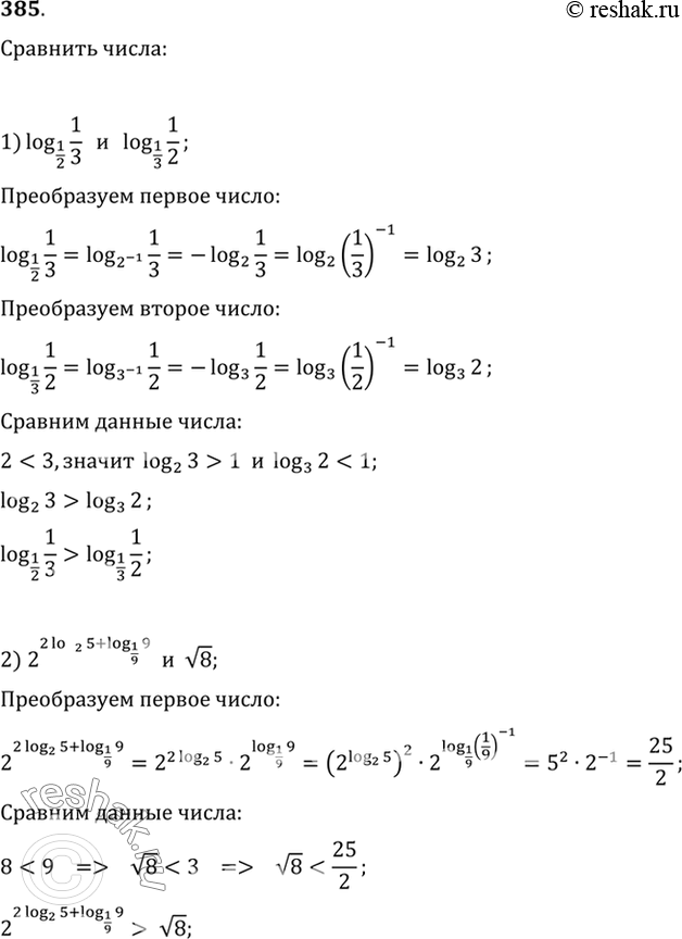
385 Сравнить числа:
1) log1/2(1/3) и log1/3(1/2);
1) 2^(2log2(5) + log1/9(9)) и корень 8.
*размещая тексты в комментариях ниже, вы автоматически соглашаетесь с пользовательским соглашением