Упр.50 ГДЗ Алимов 10-11 класс (Алгебра)
Решение #1
Решение #2
Рассмотрим вариант решения задания из учебника Алимов, Колягин, Ткачёва 10 класс, Просвещение:
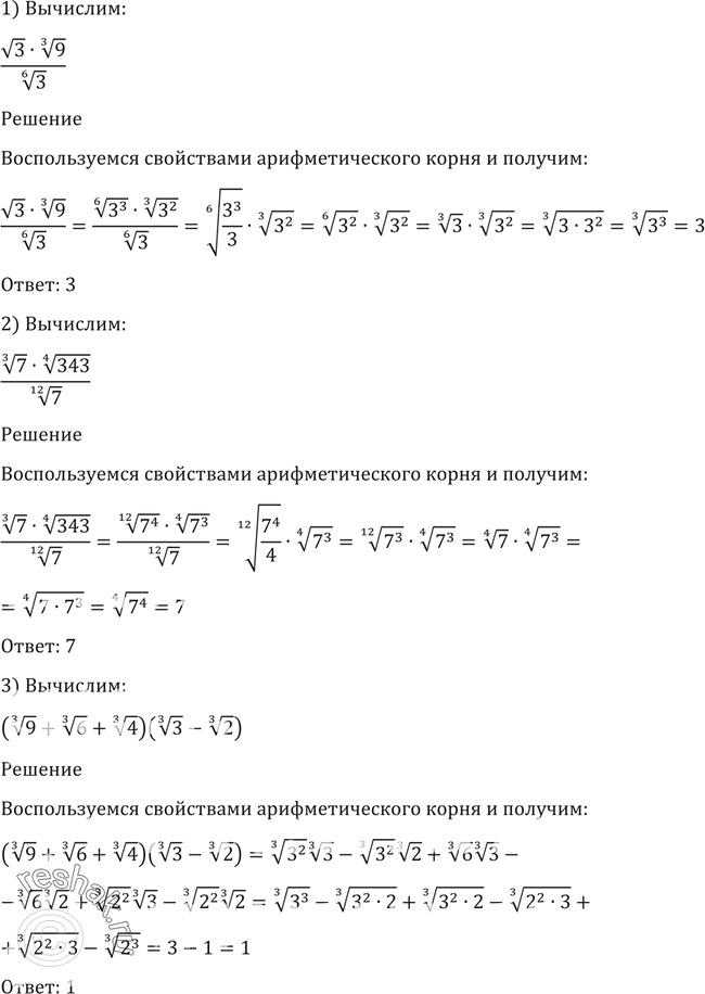
50. Вычислить:
1) (корень 3 * корень 3 степени 9)/корень 6 степени 3;
2) (корень 3 степени 7 * корень 4 степени 343)/корень 12 степени 7;
3) (корень 3 степени 9 * корень 3 степени 6+ корень 3 степени 4)* ((корень 3 степени 3) - корень 3 степени 2).
Отправить другу:
*размещая тексты в комментариях ниже, вы автоматически соглашаетесь с пользовательским соглашением
