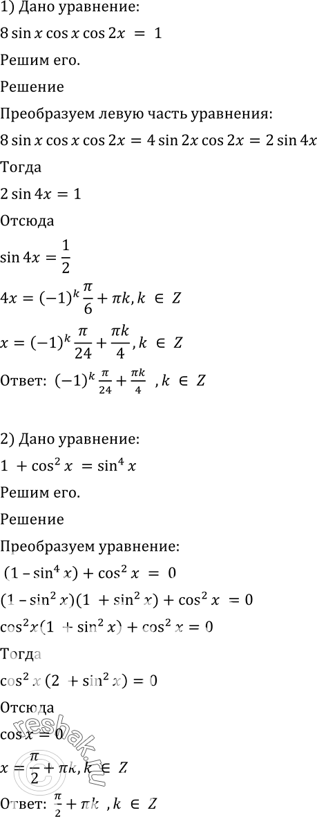
Упр.633 ГДЗ Алимов 10-11 класс (Алгебра)
Решение #1
Решение #2

Рассмотрим вариант решения задания из учебника Алимов, Колягин, Ткачёва 10 класс, Просвещение:
633 1) 4 sin x cos x cos 2x = sin2 4x;
2) 1 + cos2x = sin4x.
*размещая тексты в комментариях ниже, вы автоматически соглашаетесь с пользовательским соглашением