Упр.637 ГДЗ Алимов 10-11 класс (Алгебра)
Решение #1
Решение #2

Рассмотрим вариант решения задания из учебника Алимов, Колягин, Ткачёва 10 класс, Просвещение:
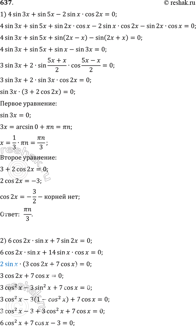
637 1) 4 sin 3x + sin 5x - 2 sin x cos 2x = 0;
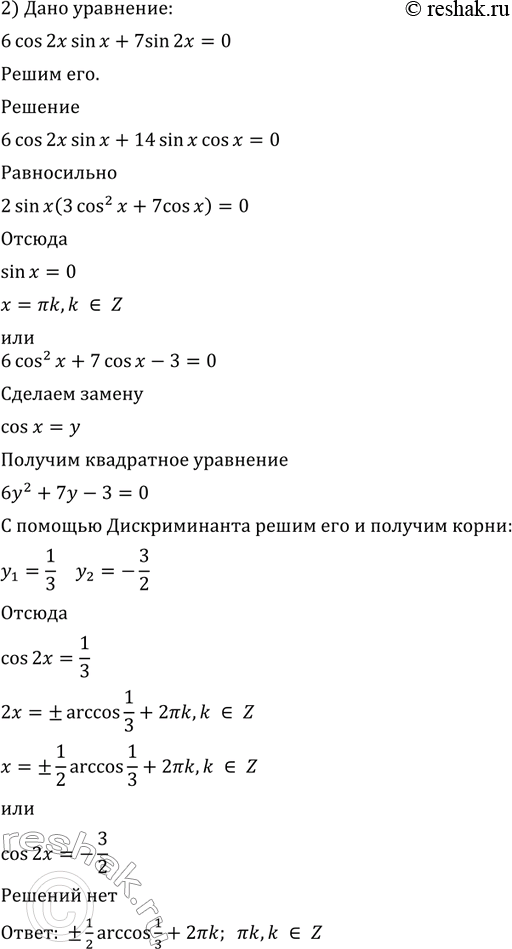
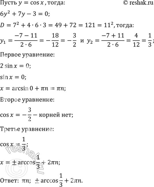
2) 6 cos 2x sin x + 7 sin 2x = 0.
*размещая тексты в комментариях ниже, вы автоматически соглашаетесь с пользовательским соглашением