Упр.796 ГДЗ Алимов 10-11 класс (Алгебра)
Решение #1
Решение #2

Рассмотрим вариант решения задания из учебника Алимов, Колягин, Ткачёва 11 класс, Просвещение:
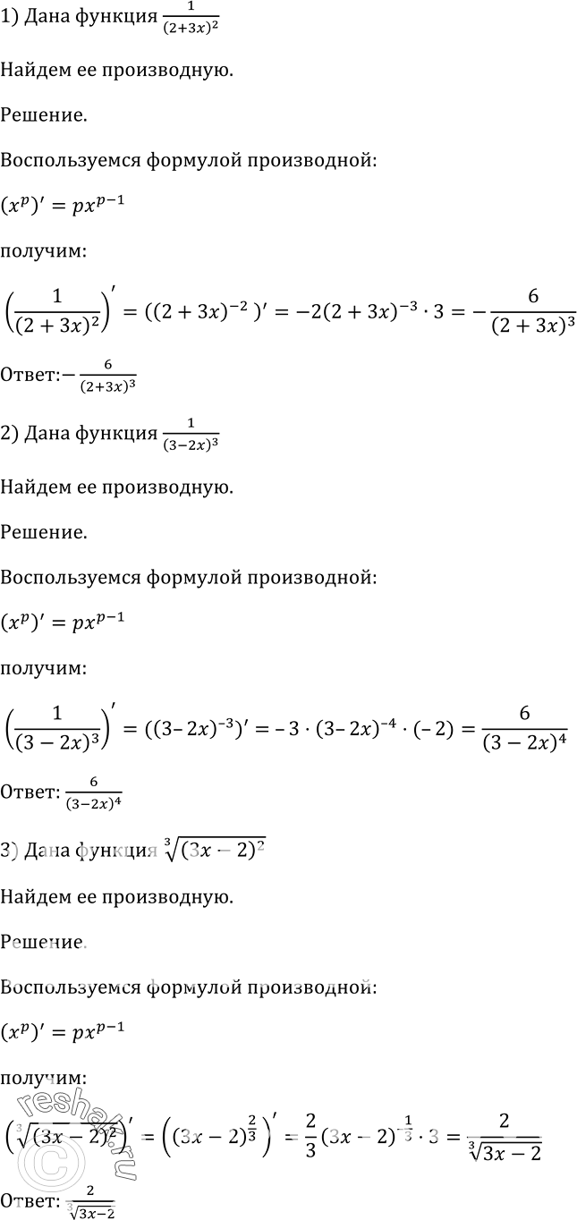
796 Найти производную функции:
1) 1/(2+3x)2;
1) 1/(3-2x)2;
1) корень 3 степени (3x-2)2;
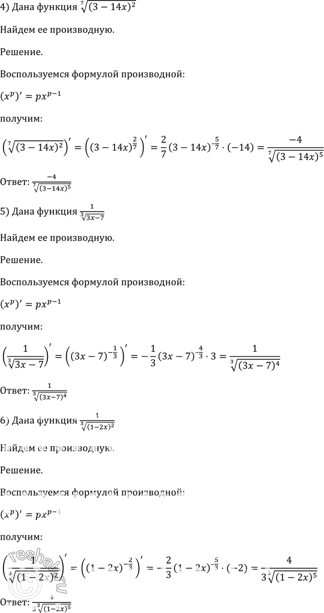
1) корень 7 степени (3-14x)2;
1) 1/корень 3 степени (3x-7);
1) 1/корень 3 степени (1-2x)2.
*размещая тексты в комментариях ниже, вы автоматически соглашаетесь с пользовательским соглашением