Упр.895 ГДЗ Алимов 10-11 класс (Алгебра)
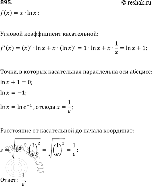
Решение #1
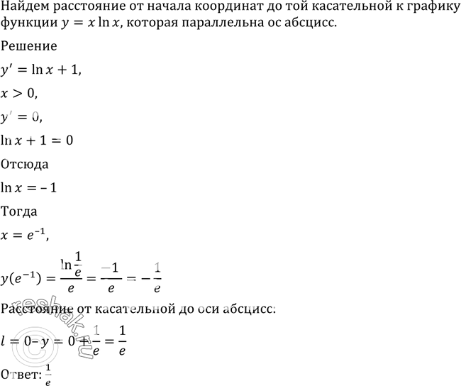
Решение #2

Рассмотрим вариант решения задания из учебника Алимов, Колягин, Ткачёва 11 класс, Просвещение:
895 Найти расстояние от начала координат до той касательной к графику функции у = х ln х, которая параллельна оси абсцисс.
*размещая тексты в комментариях ниже, вы автоматически соглашаетесь с пользовательским соглашением