Упр.905 ГДЗ Алимов 10-11 класс (Алгебра)
Решение #1
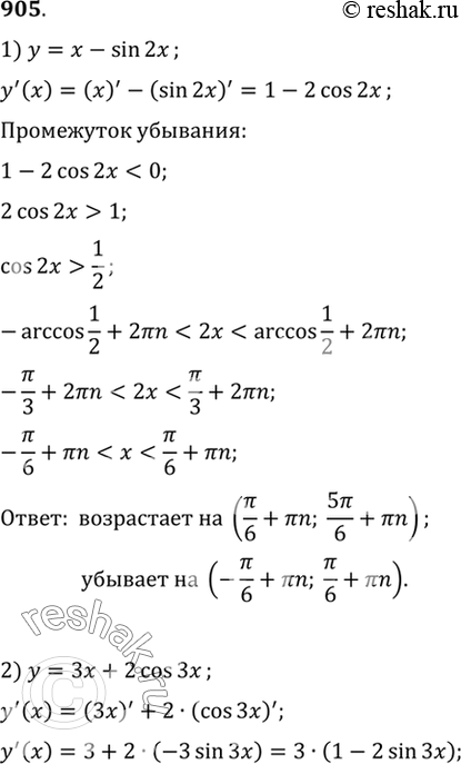
Решение #2

Рассмотрим вариант решения задания из учебника Алимов, Колягин, Ткачёва 11 класс, Просвещение:
905 1) у= х - sin 2х;
2) у = 3х + 2 cos Зх.
*размещая тексты в комментариях ниже, вы автоматически соглашаетесь с пользовательским соглашением