Упр.368 ГДЗ Макарычев Миндюк 9 класс (Алгебра)
Решение #1
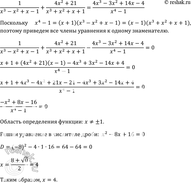
Решение #2

Рассмотрим вариант решения задания из учебника Макарычев, Миндюк, Нешков 9 класс, Просвещение:
368 Решите уравнение:
*размещая тексты в комментариях ниже, вы автоматически соглашаетесь с пользовательским соглашением