Упр.410 ГДЗ Макарычев Миндюк 9 класс (Алгебра)
Решение #1
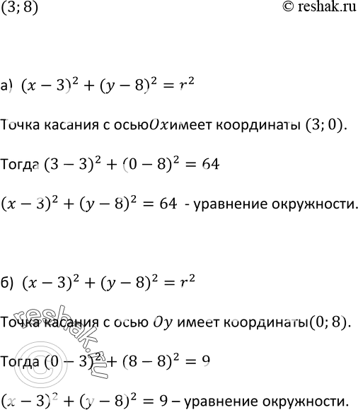
Решение #2

Рассмотрим вариант решения задания из учебника Макарычев, Миндюк, Нешков 9 класс, Просвещение:
410. Составьте уравнение окружности с центром в точке зная, что она касается:
а) оси х; б) оси у.
*размещая тексты в комментариях ниже, вы автоматически соглашаетесь с пользовательским соглашением