Упр.26.11 ГДЗ Мордковича 10 класс профильный уровень (Алгебра)
Решение #1
Решение #2(записки учителя)
Решение #3(записки школьника)
Решение #4

Рассмотрим вариант решения задания из учебника Мордкович, Семенов 10 класс, Мнемозина:
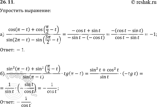
a) (cos (пи - t) + cos (пи/2 - t))/(sin (2пи - t) - sin (3пи/2 - t));
б) ((sin2 (пи - t) + sin2 (пи/2 - t))/sin (пи - t)) tg (пи - t);.
*размещая тексты в комментариях ниже, вы автоматически соглашаетесь с пользовательским соглашением