Упр.46.56 ГДЗ Мордковича 10 класс профильный уровень (Алгебра)
Решение #1
Решение #2(записки учителя)
Решение #3(записки школьника)
Решение #4

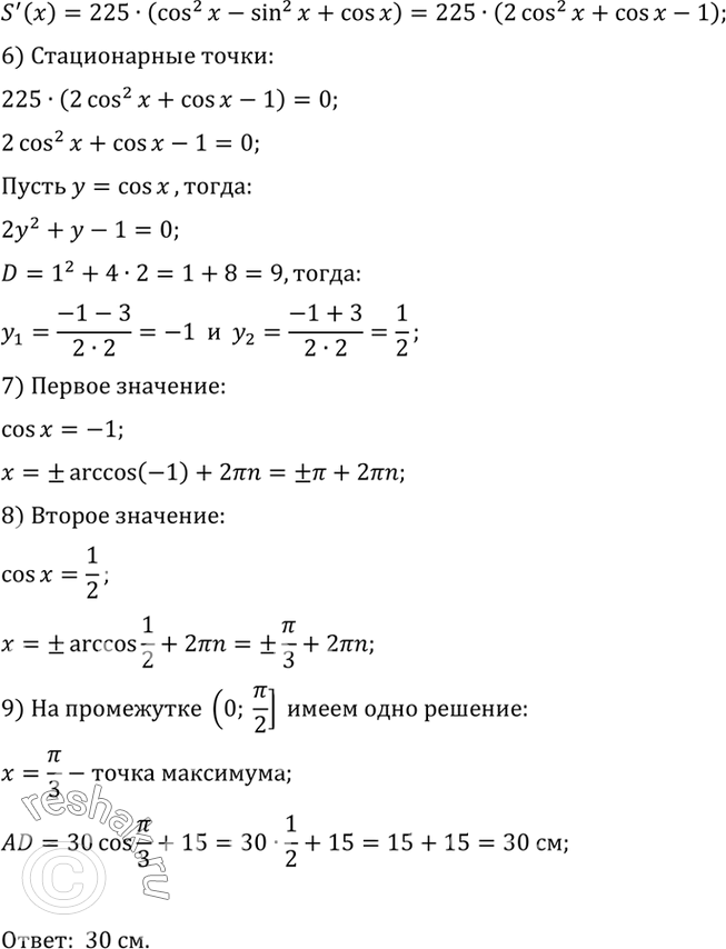
Рассмотрим вариант решения задания из учебника Мордкович, Семенов 10 класс, Мнемозина:
Памятник состоит из статуи и постамента. К памятнику подошел человек. Верхняя точка памятника находится выше уровня глаз человека на а м, а верхняя точка постамента — на b м. На каком расстоянии от памятника должен стать человек, чтобы видеть статую под наибольшим углом?
*размещая тексты в комментариях ниже, вы автоматически соглашаетесь с пользовательским соглашением