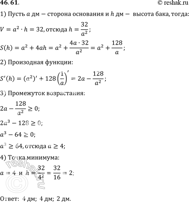
Упр.46.61 ГДЗ Мордковича 10 класс профильный уровень (Алгебра)
Решение #1
Решение #2(записки учителя)
Решение #3(записки школьника)

Рассмотрим вариант решения задания из учебника Мордкович, Семенов 10 класс, Мнемозина:
Диагональ боковой грани правильной четырехугольной призмы равна d. При какой длине бокового ребра объем призмы будет наибольшим?
*размещая тексты в комментариях ниже, вы автоматически соглашаетесь с пользовательским соглашением