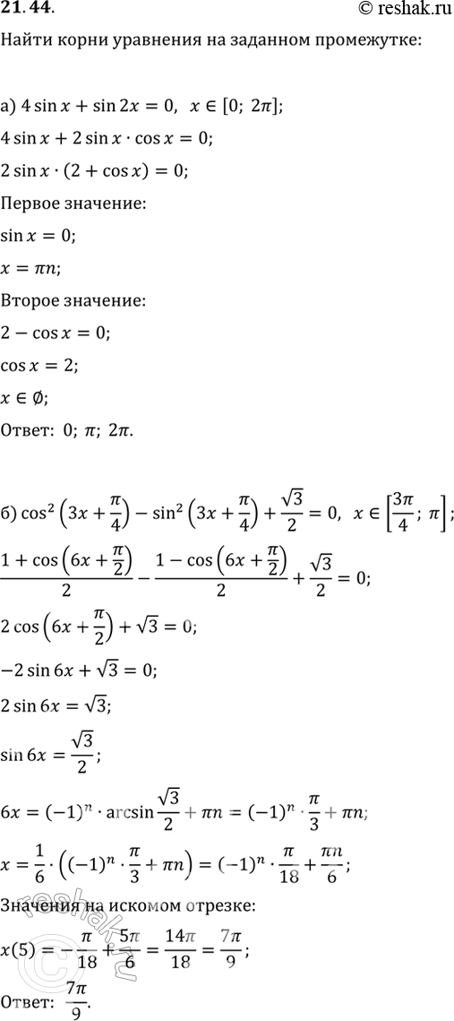
Упр.21.44 ГДЗ Мордкович 10-11 класс (Алгебра)
Решение #1
Решение #2

Рассмотрим вариант решения задания из учебника Мордкович, Семенов 10 класс, Мнемозина:
21.44 Найдите корни уравнения на заданном промежутке:
a) 4sin x + sin 2x = 0, x принадлежит [0; 2пи];
б) cos^2 (3x + пи/4) - sin^2 (3x + пи/4) + корень(3)/2 = 0, x принадлежит [3пи/4; пи].
*размещая тексты в комментариях ниже, вы автоматически соглашаетесь с пользовательским соглашением