Упр.21.49 ГДЗ Мордкович 10-11 класс (Алгебра)
Решение #1
Решение #2

Рассмотрим вариант решения задания из учебника Мордкович, Семенов 10 класс, Мнемозина:
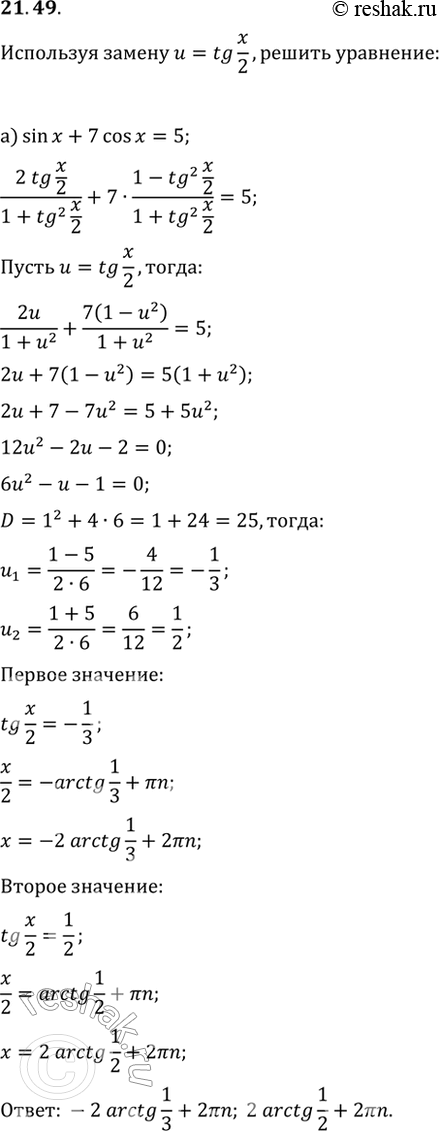
21.49 Используя замену u = tg x/2 и тождества из упражнения 21.48, решите уравнение:
a) sin x + 7cos x = 5;
б) 5sin x + 1Ocos x + 2 = 0.
*размещая тексты в комментариях ниже, вы автоматически соглашаетесь с пользовательским соглашением