Упр.1311 ГДЗ Алимов 10-11 класс (Алгебра)
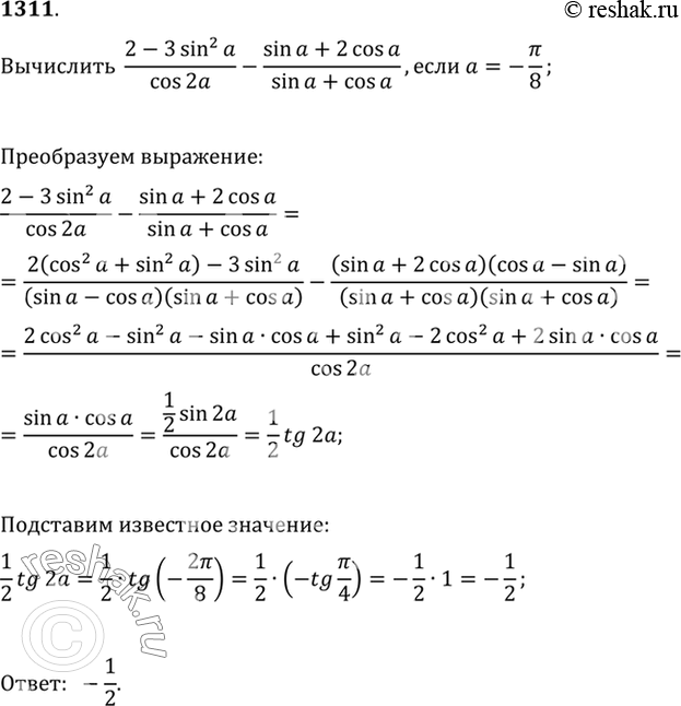
Решение #1
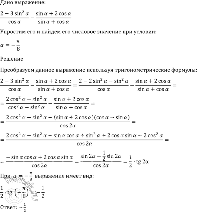
Решение #2

Рассмотрим вариант решения задания из учебника Алимов, Колягин, Ткачёва 11 класс, Просвещение:
1311 Упростить выражение и найти его числовое значение при данном значении а:
*размещая тексты в комментариях ниже, вы автоматически соглашаетесь с пользовательским соглашением