Упр.1316 ГДЗ Алимов 10-11 класс (Алгебра)
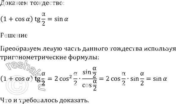
Решение #1
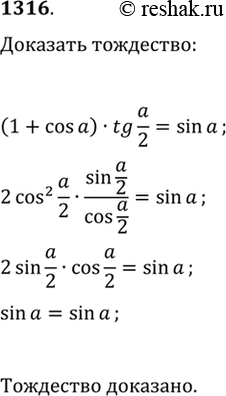
Решение #2

Рассмотрим вариант решения задания из учебника Алимов, Колягин, Ткачёва 11 класс, Просвещение:
1316 (1 + cos a) tg a/2 = sin a.
*размещая тексты в комментариях ниже, вы автоматически соглашаетесь с пользовательским соглашением