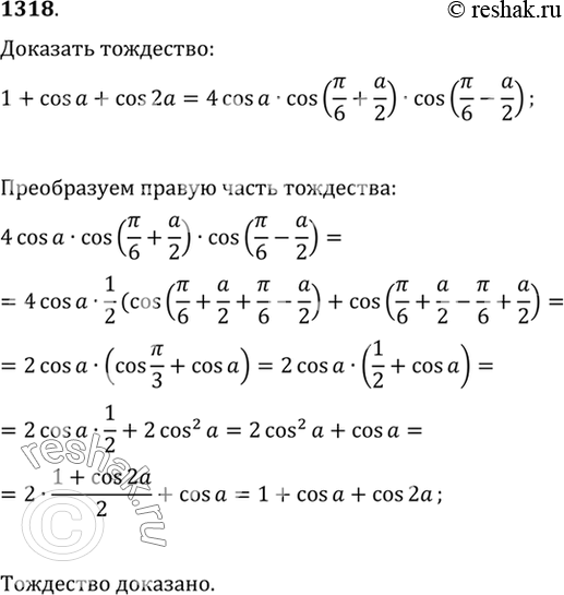
Упр.1318 ГДЗ Алимов 10-11 класс (Алгебра)
Решение #1
Решение #2

Рассмотрим вариант решения задания из учебника Алимов, Колягин, Ткачёва 11 класс, Просвещение:
1318 1+cosa+cos2a=4cosacos(пи/6+a/2)cos(пи/6-a/2).
*размещая тексты в комментариях ниже, вы автоматически соглашаетесь с пользовательским соглашением