Упр.1313 ГДЗ Алимов 10-11 класс (Алгебра)
Решение #1
Решение #2

Рассмотрим вариант решения задания из учебника Алимов, Колягин, Ткачёва 11 класс, Просвещение:
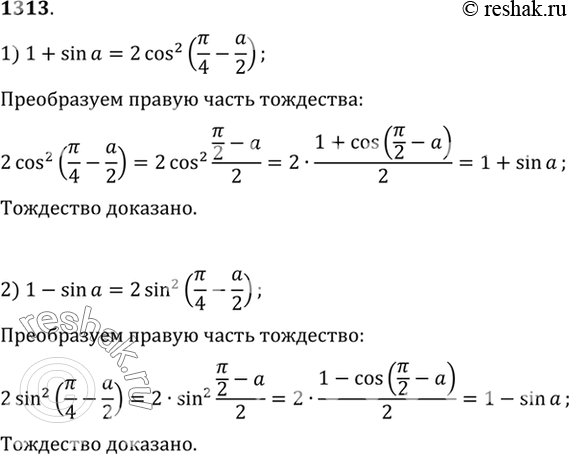
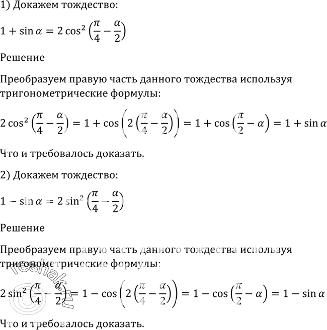
1313 1) 1+sina=2cos2(пи/4 - a/2);
2) 1-sina=2sin2(пи/4 - a/2).
*размещая тексты в комментариях ниже, вы автоматически соглашаетесь с пользовательским соглашением