Упр.1480 ГДЗ Алимов 10-11 класс (Алгебра)
Решение #1
Решение #2

Рассмотрим вариант решения задания из учебника Алимов, Колягин, Ткачёва 11 класс, Просвещение:
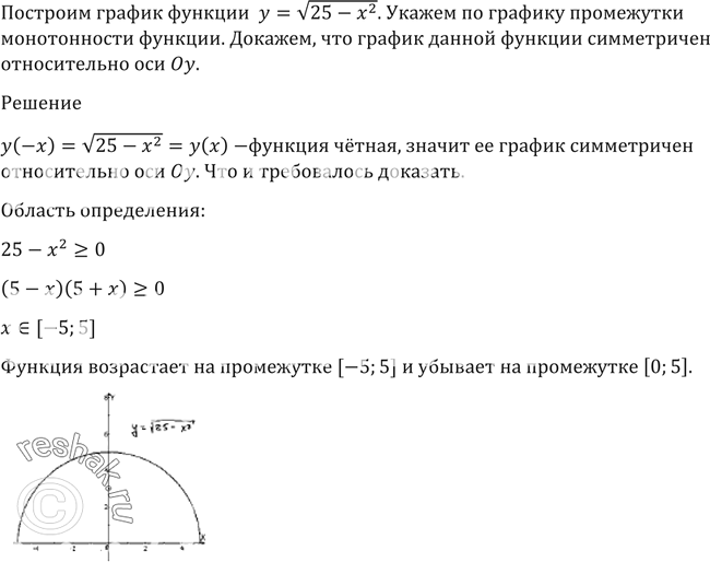
1480 Построить график функции у = корень (25- х2). Указать по графику промежутки монотонности функции. Доказать, что гра фик данной функции симметричен относительно оси Оу.
*размещая тексты в комментариях ниже, вы автоматически соглашаетесь с пользовательским соглашением