Упр.1481 ГДЗ Алимов 10-11 класс (Алгебра)
Решение #1
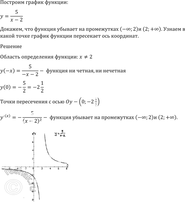
Решение #2

Рассмотрим вариант решения задания из учебника Алимов, Колягин, Ткачёва 11 класс, Просвещение:
1481 Построить график функции у = 5/(x-2). Доказать, что функция убывает на промежутках (-бесконечность; 2) и (2; +бесконечность). В какой точке график функции пересекает ось ординат?
*размещая тексты в комментариях ниже, вы автоматически соглашаетесь с пользовательским соглашением