Упр.163 ГДЗ Алимов 10-11 класс (Алгебра)
Решение #1
Решение #2

Рассмотрим вариант решения задания из учебника Алимов, Колягин, Ткачёва 10 класс, Просвещение:
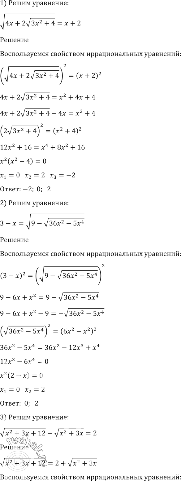
163. Решить уравнение:
1) корень (4x+2*(корень (3x2+4)) = x+2;
2) 3-x = корень (9-корень (36x2-5x4));
3)корень (x2+3x+12) - корень (x2+3x) =2;
4) корень (x2+5x+10) - корень (x2+5x+3) = 1.
*размещая тексты в комментариях ниже, вы автоматически соглашаетесь с пользовательским соглашением