Упр.25 ГДЗ Алимов 10-11 класс (Алгебра)
Решение #1
Решение #2

Рассмотрим вариант решения задания из учебника Алимов, Колягин, Ткачёва 10 класс, Просвещение:
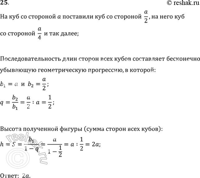
25. На куб со стороной а поставили куб со стороной a/2, на него куб со стороной a/4, затем куб со стороной a/8 и т. д. (рис. 5,а). Найти высоту получившейся фигуры.
*размещая тексты в комментариях ниже, вы автоматически соглашаетесь с пользовательским соглашением