Упр.472 ГДЗ Алимов 10-11 класс (Алгебра)
Решение #1
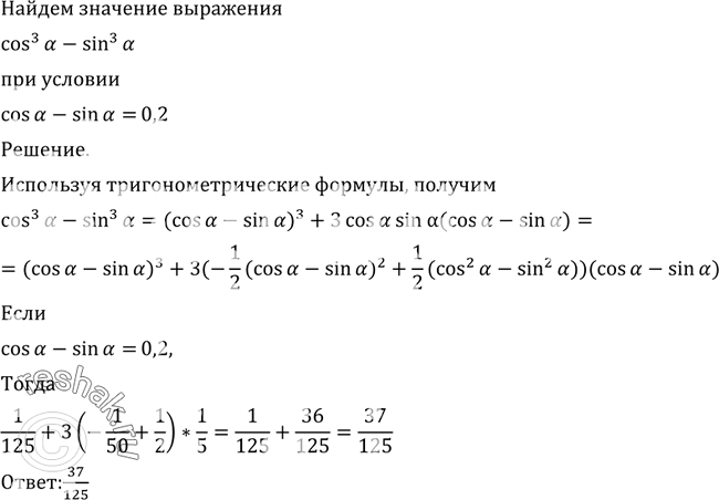
Решение #2

Рассмотрим вариант решения задания из учебника Алимов, Колягин, Ткачёва 10 класс, Просвещение:
472 Найти значение выражения cos3 а — sin3 а, если cos а -sin а = 0,2.
*размещая тексты в комментариях ниже, вы автоматически соглашаетесь с пользовательским соглашением