Упр.478 ГДЗ Алимов 10-11 класс (Алгебра)
Решение #1
Решение #2

Рассмотрим вариант решения задания из учебника Алимов, Колягин, Ткачёва 10 класс, Просвещение:
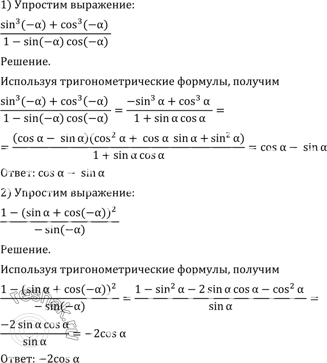
478 Упростить выражение:
1) (sin3(-a) + cos3(-a))/(1-sin(-a) * cos(-a));
2) (1-sina+cos(-a))2)/(-sin(-a)).
*размещая тексты в комментариях ниже, вы автоматически соглашаетесь с пользовательским соглашением