Упр.480 ГДЗ Алимов 10-11 класс (Алгебра)
Решение #1
Решение #2

Рассмотрим вариант решения задания из учебника Алимов, Колягин, Ткачёва 10 класс, Просвещение:
480 Решить уравнение:
1) sin (-х) = 1;
2) cos(-2x) =0;
3) cos (-2х) =1;
4) sin(-2x) = 0;
5) cos2 (-х) + sin (-х) = 2 - sin2x;
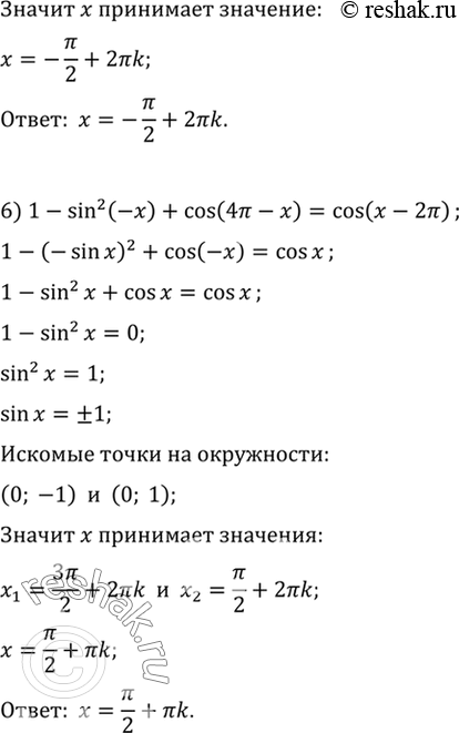
6) 1-sin2(-x) + cos(4пи - x) cos(x-2пи).
*размещая тексты в комментариях ниже, вы автоматически соглашаетесь с пользовательским соглашением