Упр.482 ГДЗ Алимов 10-11 класс (Алгебра)
Решение #1
Решение #2

Рассмотрим вариант решения задания из учебника Алимов, Колягин, Ткачёва 10 класс, Просвещение:
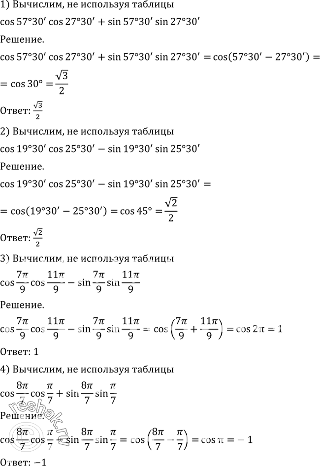
482 Вычислить, не пользуясь таблицами:
1) cos 57°30' cos 27°30' + sin 57°30' sin 27°30';
2) cos 19°30' cos 25°30' - sin 19°30' sin 25°30';
3) cos 7пи/9* cos 11пи/9 - sin 7пи/9* sin 11пи/9*;
4) cos 8пи/7* cos пи/7* + sin 8пи/7* sin пи/7.
*размещая тексты в комментариях ниже, вы автоматически соглашаетесь с пользовательским соглашением