Упр.534 ГДЗ Алимов 10-11 класс (Алгебра)
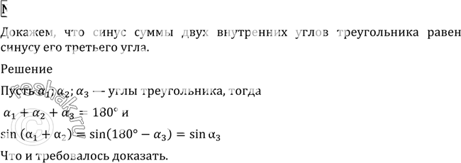
Решение #1
Решение #2

Рассмотрим вариант решения задания из учебника Алимов, Колягин, Ткачёва 10 класс, Просвещение:
534 Доказать, что синус суммы двух внутренних углов треугольника равен синусу его третьего угла.
*размещая тексты в комментариях ниже, вы автоматически соглашаетесь с пользовательским соглашением