Упр.537 ГДЗ Алимов 10-11 класс (Алгебра)
Решение #1
Решение #2

Рассмотрим вариант решения задания из учебника Алимов, Колягин, Ткачёва 10 класс, Просвещение:
537 Упростить выражение:
1) sin(пи/3 + a) + sin (пи/3 -a);
2) cos(пи/4 - b) - cos(пи/4 +b);
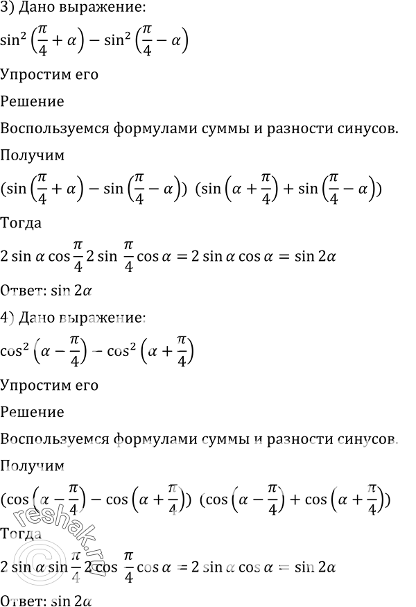
3) sin2(пи/4 + a) - sin2 (пи/4 -a);
4) cos2(a-пи/4) - cos2(a+пи/4).
*размещая тексты в комментариях ниже, вы автоматически соглашаетесь с пользовательским соглашением