Упр.536 ГДЗ Алимов 10-11 класс (Алгебра)
Решение #1
Решение #2

Рассмотрим вариант решения задания из учебника Алимов, Колягин, Ткачёва 10 класс, Просвещение:
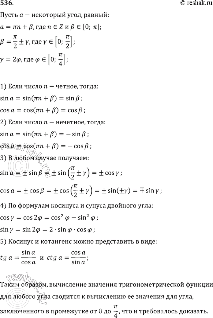
536 Доказать, что вычисление значений синуса, косинуса и тангенса любого угла можно свести к вычислению их значений для угла, заключённого в промежутке от 0 до пи/4.
*размещая тексты в комментариях ниже, вы автоматически соглашаетесь с пользовательским соглашением