Упр.671 ГДЗ Алимов 10-11 класс (Алгебра)
Решение #1
Решение #2

Рассмотрим вариант решения задания из учебника Алимов, Колягин, Ткачёва 10 класс, Просвещение:
671 1) sin(x+пи/6) + cos(x+пи/3) = 1+cos2x;
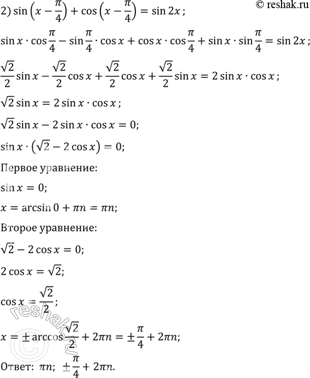
2) sin(x-пи/4) + cos(x-пи/4) = sin2x.
*размещая тексты в комментариях ниже, вы автоматически соглашаетесь с пользовательским соглашением