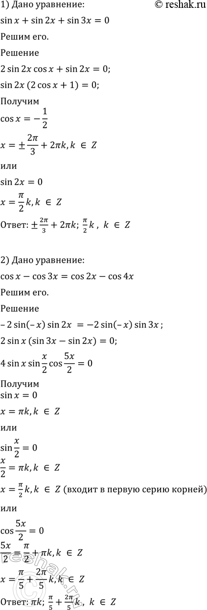
Упр.675 ГДЗ Алимов 10-11 класс (Алгебра)
Решение #1
Решение #2

Рассмотрим вариант решения задания из учебника Алимов, Колягин, Ткачёва 10 класс, Просвещение:
675 1) sin x + sin 2x + sin Sx = 0;
2) cos x - cos Sx = cos 2x - cos 4x.
*размещая тексты в комментариях ниже, вы автоматически соглашаетесь с пользовательским соглашением