Упр.677 ГДЗ Алимов 10-11 класс (Алгебра)
Решение #1
Решение #2

Рассмотрим вариант решения задания из учебника Алимов, Колягин, Ткачёва 10 класс, Просвещение:
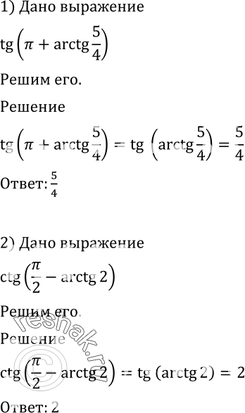
677 1) tg(пи + arctg5/4);
2) ctg(пи/2 - arctg2).
*размещая тексты в комментариях ниже, вы автоматически соглашаетесь с пользовательским соглашением