Упр.986 ГДЗ Алимов 10-11 класс (Алгебра)
Решение #1
Решение #2

Рассмотрим вариант решения задания из учебника Алимов, Колягин, Ткачёва 11 класс, Просвещение:
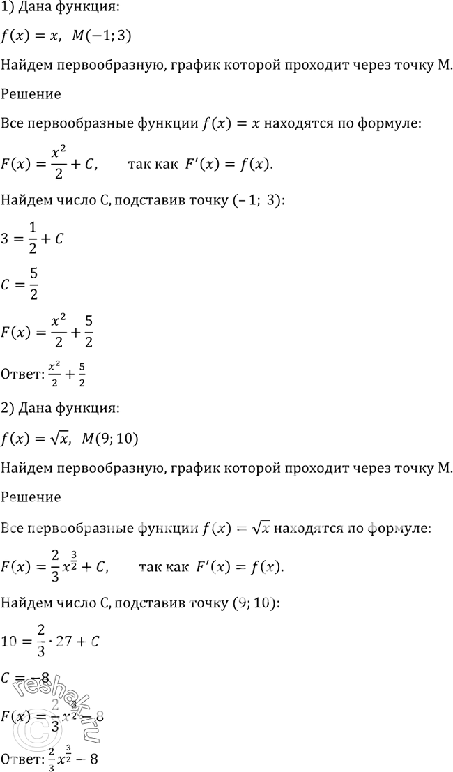
986 Для функции f(x) найти первообразную, график которой проходит через точку М:
1) f(x) = x, М (-1; 3);
2) f(x) = корень x, М (9; 10).
*размещая тексты в комментариях ниже, вы автоматически соглашаетесь с пользовательским соглашением