Упр.994 ГДЗ Алимов 10-11 класс (Алгебра)
Решение #1
Решение #2

Рассмотрим вариант решения задания из учебника Алимов, Колягин, Ткачёва 11 класс, Просвещение:
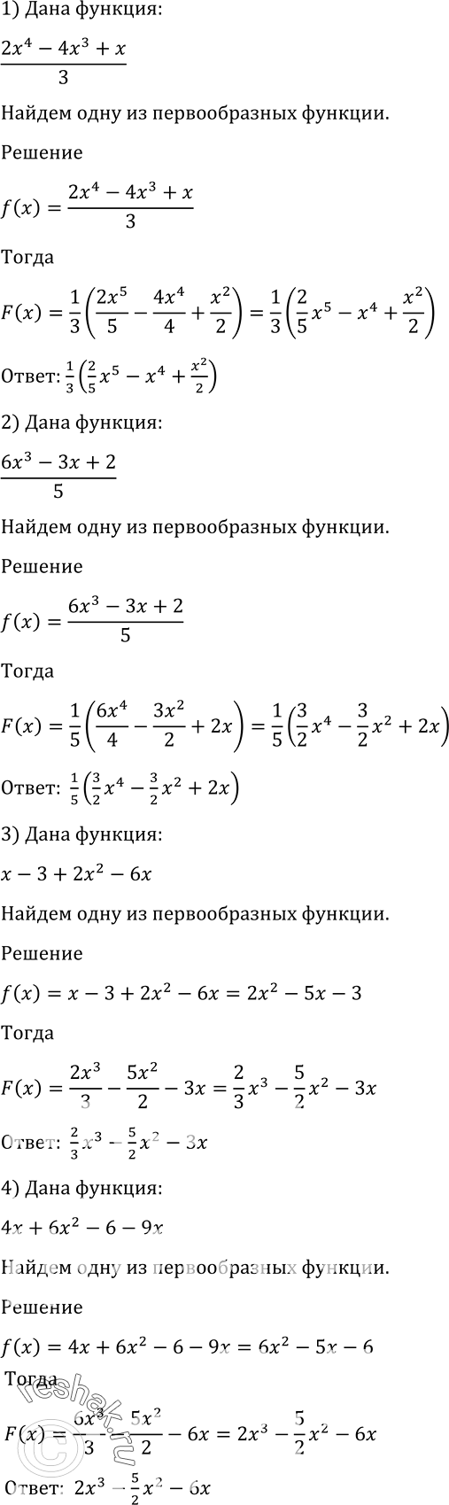
994 1) (2x4+4x3+x)/3;
2) (6x3-3x+2)/5;
3) (1+2x)(x-3);
4) (2x-3)(2+3x).
*размещая тексты в комментариях ниже, вы автоматически соглашаетесь с пользовательским соглашением